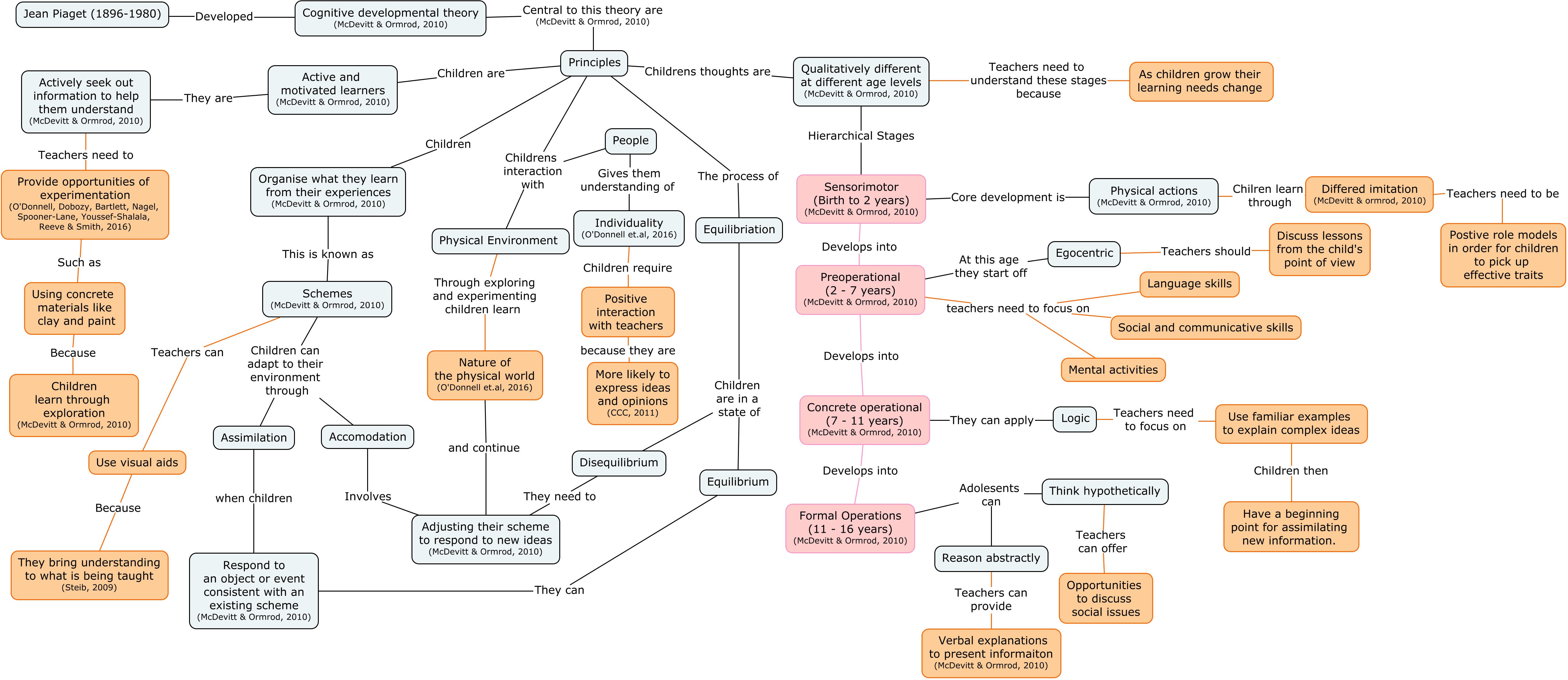
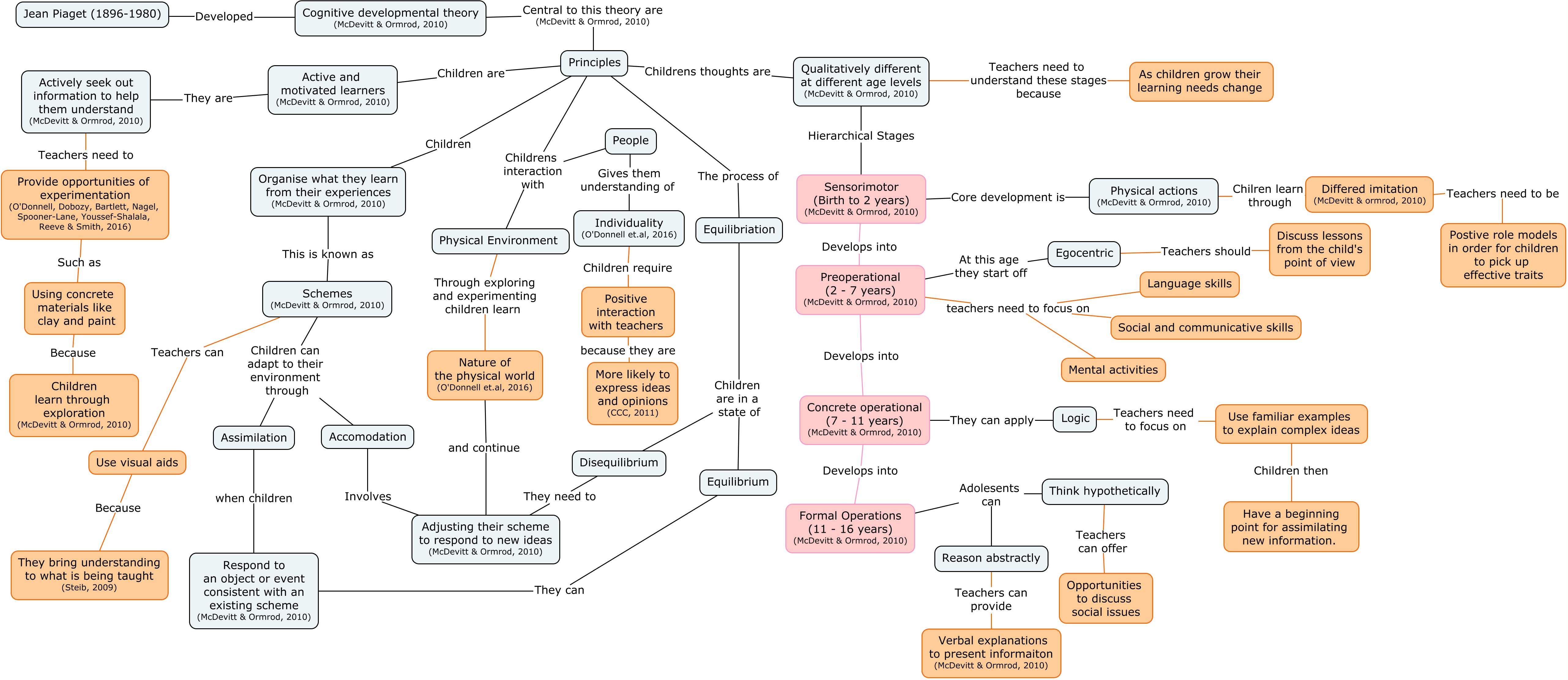
1.1 Physical, Social and Intellectual Development and Characteristics of StudentsThis page is part of the collection '1 Know Students and How They Learn'.
The evidence of this professional standard is evident within this assessment. I was able to explore and present a good understanding of the physical, social, and intellectual development and characteristics of students.